Thursday, February 26, 2009

OBIEE Default Portnumbers

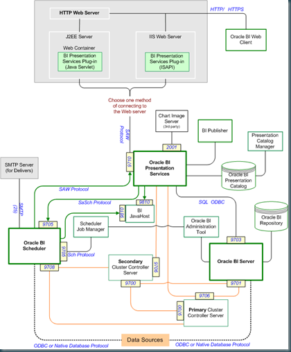
On the OTN forums this picture from the Oracle® Business Intelligence Enterprise Edition Deployment Guide:

image

It contains the DEFAULT portnumbers used by OBIEE

  •    25: SMTP
  • 2001: Chart Image Server (Corda) <-> Presentationserver
  • 9700: Prim. Cluster Controler <-> Sec. Cluster Controller
  • 9701: BI Server <-> Cluster Controllers
  • 9703: BI Server <-> Presentation Services
  • 9704: HTTP Web Server
  • 9705: Scheduler <-> Presentationserver
  • 9706: Cluster Controllers <-> Presentationserver
  • 9708: Scheduler <-> : Cluster Controllers
  • 9710: Scheduler <-> Presentation Server <-> J2EE
  • 9810: Javahost <-> Scheduler <-> Presentationserver

Till Next Time

2 comments:

RNM said...

For info, a larger version of the diagram, plus a legend for the colours, can be found on p.34/35 of Oracle Business Intelligence Infrastructure Installation and Configuration
Guide

Anonymous said...

Hi John,

I just posted a blog on the same subject too.
Unbelievable - two guys one thought..

See you in Brighton.

So long,
Andreas